河北省县域经济网
县域手机版
|
设为首页
|
收藏本站
|
搜索
搜索
取消
首页
经济要闻
惠农政策
生态环保
食品安全
法制
金融
旅游
文化
学会
首页
人事任免
河北4市最新任免
作者:
阅读:6759
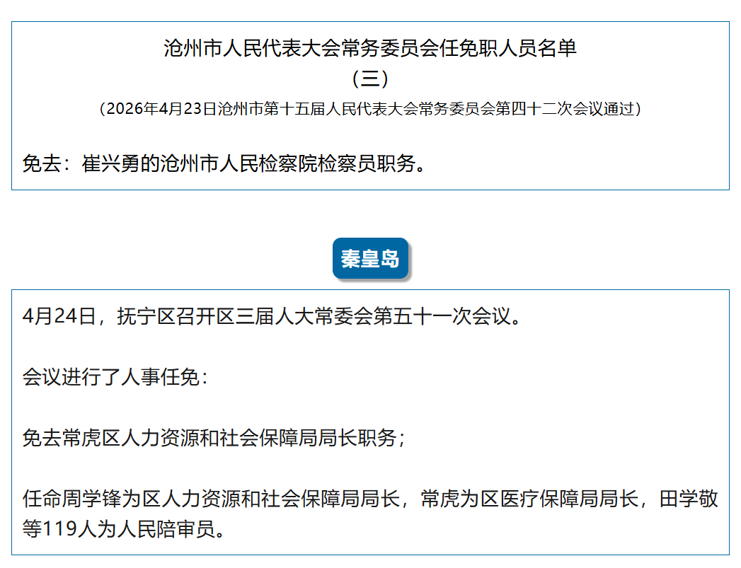
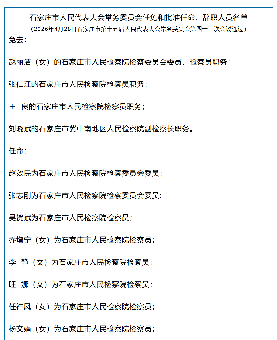
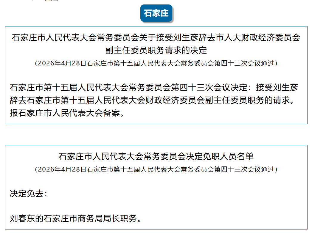
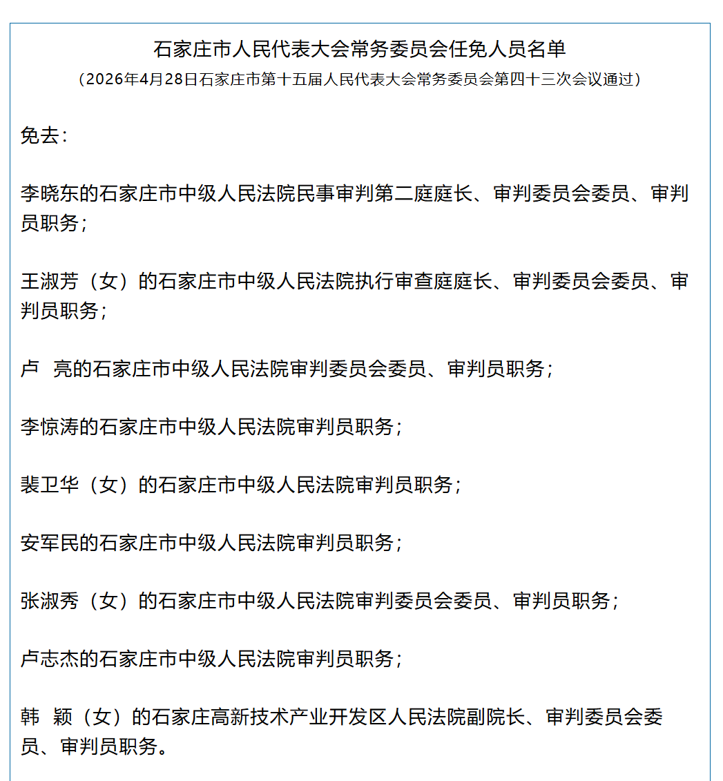
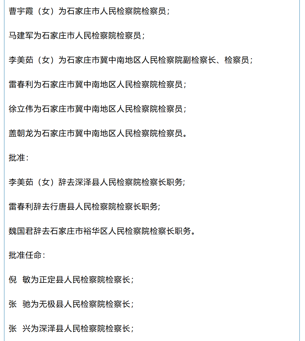
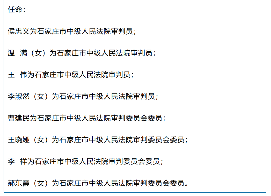
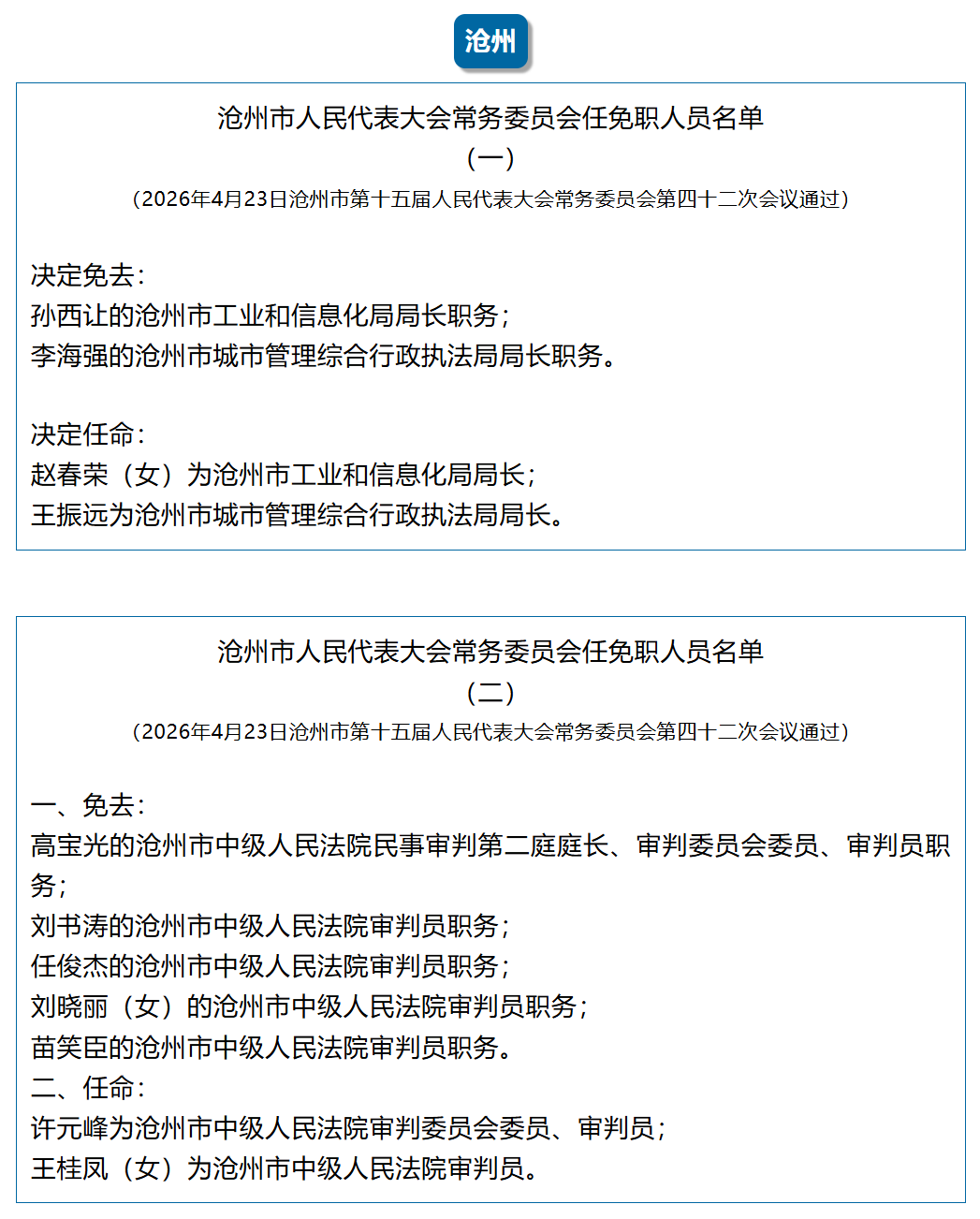
来源|石家庄市人大、人民保定、沧州人大、抚宁发布
推荐
1
第七次全国人口普查结果公布!全国人口共141178万人
2
列入十四五规划!石家庄要加快建设这几条高速公路